
58
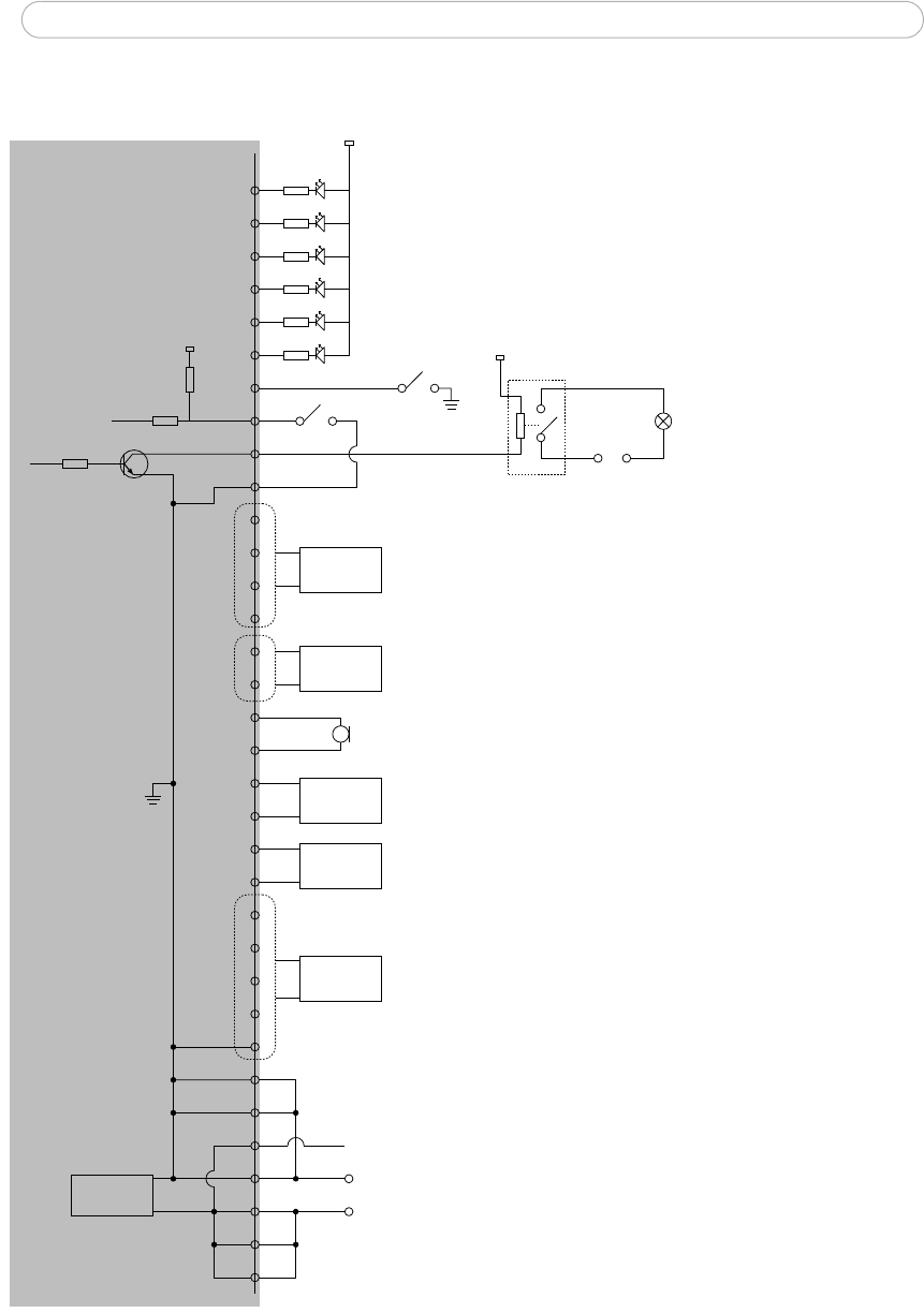
AXIS 282/AXIS 282A - Unit Connectors
Schematic Diagram - 34 I/O Pins
1
2
3
4
5
6
7
8
9
10
11
12
13
14
15
16
17
18
19
20
21
22
23
24
25
26
27
28
29
30
31
32
33
34
GND
RS 232 Device
Switch Mode
Power Supply
Power I/O
Power 8 - 20V
RS 485
External Device
Amp
Microphone
Composite
Video Source
Y/C
Video Source
+3.3V
+3.3V
+
-
GND
Note: The gray box shows components
located on the Axis 282/282A.
Commenti su questo manuale